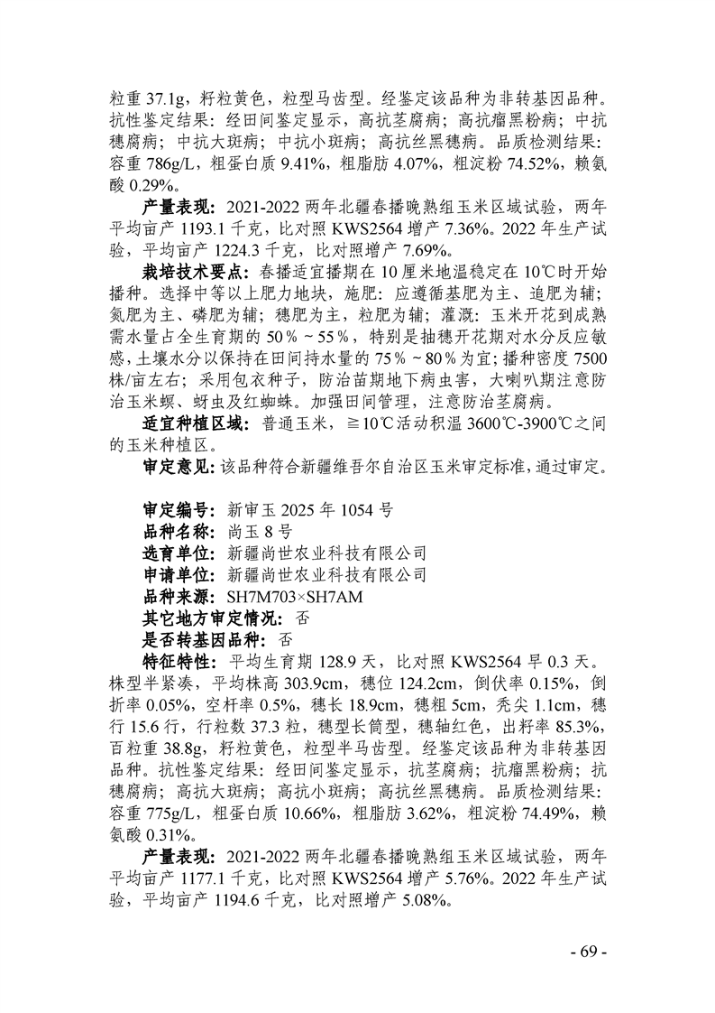
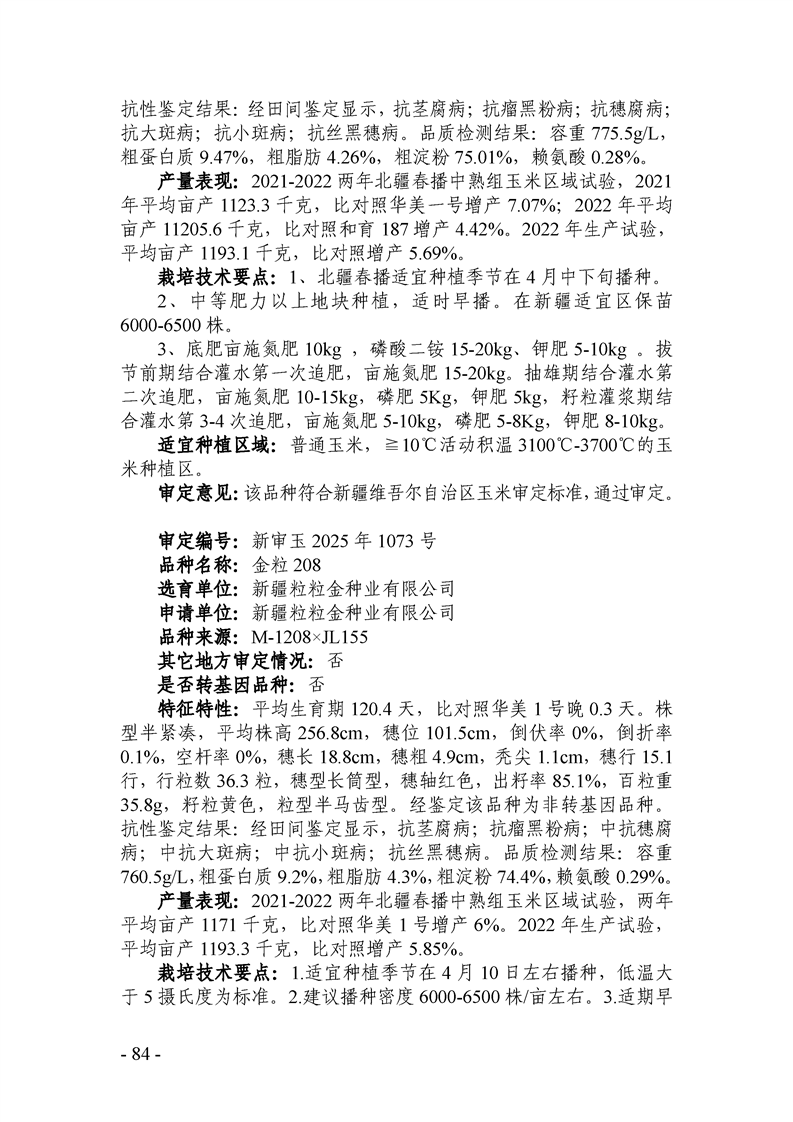
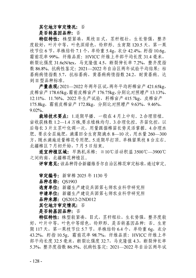
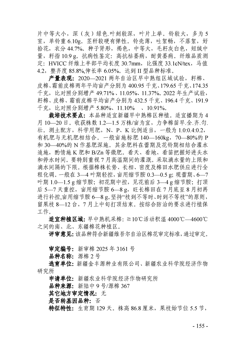
您好,欢迎访问新疆维吾尔自治区农业农村厅官方网站!
登录
注册
无障碍模式
搜索
首页
要闻动态
政务公开
政务服务
互动交流
业务工作
当前位置:
首页
>
政务公开
>
法定主动公开内容
>
通知公告
关于2025年新疆维吾尔自治区主要农作物品种审定结果的公告
发布时间: 2026-01-22 16:48
信息来源: 新疆维吾尔自治区种业发展中心
浏览量:
【
打印
】
【字体:
大
中
小
】
分享到:
关联稿件:
扫一扫在手机打开当前页
< img src="//www.xinjiang.gov.cn/phpstat/count/10000001/10000001.php" alt="PHPStat Analytics"/>